Skip to content

本文由 简悦 SimpRead 转码, 原文地址 mp.weixin.qq.com

1 前言

大家好,我是心锁,一枚 23 届准毕业生。

如果读者阅读过我其他几篇 React 相关的文章,就知道这次我是来填坑的了

原因是,写了两篇解读 react-hook 的文章后我发现——并不是每位同学都清楚 React 的架构,包括我在内也只是综合不同技术文章与阅读部分源码有一个了解,但是调试时真正沉淀成文章的还没有。

B583B6CBE8F38DE4BCC790B448AE4848.jpg

所以这篇文章来啦~文章基于 2022 年八九月的 React 源码进行调试及阅读,将以通俗的形式揭秘 React

阅读本文,成本与收益如下

阅读耗时:26min+

全文字数:1w+

全文字符:5.5w+

预期收益:通明境 · React 架构

本文适合有阅读 React 源码计划的初学者或者正在阅读 React 源码的工程师,我们一起形成头脑风暴。

2 认识 Fiber 节点

2.1 Fiber 节点基础部分

function FiberNode(  tag: WorkTag,  pendingProps: mixed,  key: null | string,  mode: TypeOfMode,) {  // Instance  this.tag = tag;  this.key = key;  this.elementType = null;  this.type = null;  this.stateNode = null;  ...  this.ref = null;  ...}

Fiber 节点本身存储了一些最基本的数据,其中包括如上六项构成Instance,它们分别代表

  • tag:Fiber 节点对应组件的类型,包括了 Funtion、Class 等

  • key:更新 key 会强制更新 Fiber 节点

  • type:保存组件本身。准确来说,对于函数组件保存函数本身,对于类组件保存类本身,对于 HostComponent,也就是如原生

    这类原生标签会保存节点名称

  • elementType:保存组件类型和 type 大部分情况是一样的,但是也有不一样的情况,比如LazyComponent

  • stateNode:保存 Fiber 对应的真实 DOM 节点

  • ref: 和 key 一样属于 base 字段

2.2 Fiber 树结构实现

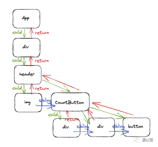
function FiberNode(  tag: WorkTag,  pendingProps: mixed,  key: null | string,  mode: TypeOfMode,) {  ...  // Fiber  this.return = null;  this.child = null;  this.sibling = null;  this.index = 0; ...}

我们看到 Fiber 节点这四个属性,它们的含义分别是

  • return:指向父节点 Fiber

  • child:指向子节点 Fiber

  • sibling:指向右边的兄弟节点 Fiber

这样子一来,对于我们这里的组件,就构成了如图的 Fiber 树

const CountButton = () => {  const [count, setCount] = useState(0);  const handleClick = () => {    setCount(v => v + 1);  };  useEffect(() => {    console.log('Hello Mount Effect');    return () => {      console.log('Hello Unmount Effect');    };  }, []);  useEffect(() => {    console.log('Hello count Effect');  }, [count]);  return (    <>      <div>Render by state</div>      <div>{count}</div>      <button onClick={handleClick}>Add Count</button>    </>  );};function App() {  return (    <div class>        <img src={logo} class />        <CountButton/>      </header>    </div>  );}

image-20220828154533980

2.3 函数式组件 &&Fiber

function FiberNode(  tag: WorkTag,  pendingProps: mixed,  key: null | string,  mode: TypeOfMode,) {  ...  this.pendingProps = pendingProps;  this.memoizedProps = null;  this.updateQueue = null;  this.memoizedState = null;  this.dependencies = null; ...}

从源码上看,React 为 hook 足足腾出了五个属性专门处理在函数式组件中使用 hook 的场景。

这些个玩意儿气其实我们在前边的 hook 章节也或多或少有了解过,这里专门讲述 Fiber 节点上存储的这些结构的作用。

2.3.1 pendingProps

pendingProps,从 FiberNode 的构造函数看,是 mixed(可传入)进来的

image-20220829013902960

也就是说,这部分 props 可以在 Fiber 间传递,主要用于更新 / 创造新 Fiber 节点时用来传递 props

2.3.2 memoizedProps

memoizedPropspendingProps的区别是什么呢?

我们知道,props 代表一个 Function 的参数,当 props 变化时 Function 也会再次执行。

8E0B48BD4AA1E478A961D2C5EC0ECDDB

一般来讲,memoizedProps会在整个渲染流程结尾部分被更新,存储 FiberNode 的 props。

pendingProps一般在渲染开始时,作为新的 Props 出现

image-20220830163001997

举个更便于理解的例子,在如图的beginWork阶段,会对比新的 props 和旧的 props 来确定是否更新,此时比较的就是workInProgress.pendingPropscurrent.memoizedProps

image-20220830163509519

2.3.3 updateQueue

上一篇我们讲useEffect有讲到,updateQueue以如图的形式存储useEffect运行时生成的各个 effect

image-20220830163738294

lastEffect 以环形链的形式存储了单个节点的所有 effect。

(当然,这里指的当然只是函数式组件)

2.3.4 memoizedState

useState章节,我们也有讲过memoizedStatememoizedState存储了我们调用 hook 时产生的hook对象,目前已知除了 useContext 不会有 hook 对象产生并挂载,其他 hook 都会挂载到这里。

hook 之间以.next相连形成单向链表。

而 hook 调用时产生的不管是 effect(useEffect) 还是 state(useState),都是存储在hook.memoizedState,体现在 Fiber 节点上,其实是存储在hook.memoizedState.memoizedState,注意不要混淆。

2.3.5 dependencies

以下是调试代码

const BaseContext = createContext(1);const BaseContextDemo = () => {  const {base} = useContext(BaseContext);  return <div>{base}</div>;};const CountButton = () => {  const [count, setCount] = useState(0);  const handleClick = () => {    setCount(v => v + 1);  };  useEffect(() => {    console.log('Hello Mount Effect');    return () => {      console.log('Hello Unmount Effect');    };  }, []);  useEffect(() => {    console.log('Hello count Effect');  }, [count]);  const ref = useRef();  const [base, setBase] = useState(null);  const initValue = {    base,    setBase,  };  return (    <BaseContext.Provider value={initValue}>      <div ref={ref}>        <div>Render by state</div>        <div>{count}</div>        <button onClick={handleClick}>Add Count</button>        <button onClick={() => setBase(i => ++i)}>Add Base</button>        <BaseContextDemo />      </div>    </BaseContext.Provider>  );};

在还没有发出的useContext原理中,会记载 useContext 的实现原理,剧透就是FiberNode.dependencies这个属性记载了组件中通过useContext获取到的上下文

image-20220906231735709

从调试结果看,多个 context 也将通过.next相连,同时显然,这是一条单向链表

2.4 操作依据

function FiberNode(  tag: WorkTag,  pendingProps: mixed,  key: null | string,  mode: TypeOfMode,) {  ...  // Effects  this.flags = NoFlags;  this.subtreeFlags = NoFlags;  this.deletions = null; ...}

我们看到这三个属性

  • deletions:待删除的子节点,render 阶段 diff 算法如果检测到 Fiber 的子节点应该被删除就会保存到这里。

  • flags/subtreeFlags:都是二进制形式,分别代表Fiber节点本身的保存的操作依据与Fiber节点的子树的操作依据。

flags 是 React 中很重要的一环,具体作用是通过二进制在每个 Fiber 节点保存其本身与子节点的 flags。

至于具体如何保存,实际上是使用了二进制的特性,举几个例子

2.4.1 & 运算

温习一下&运算符的规则:只有 1&1=1,其他情况为 0

const NoFlags = /*                      */ 0b000000000000000000000000;const PerformedWork = /*                */ 0b000000000000000000000001;const Placement = /*                    */ 0b000000000000000000000010;const Update = /*                       */ 0b000000000000000000000100;const unknownFlags=Placement;Boolean(unknownFlags & Placement) // trueBoolean(unknownFlags & Update) //false

React 中会用一个未知的 flags & 一个 flag,此时是在判断未知的 flags 中是否包含 flag。

之所以说是是否包含,我们可以看看下边的代码。

const NoFlags = /*                      */ 0b000000000000000000000000;const PerformedWork = /*                */ 0b000000000000000000000001;const Placement = /*                    */ 0b000000000000000000000010;const Update = /*                       */ 0b000000000000000000000100;const unknownFlags = Placement|Update; //此时=0b000000000000000000000110Boolean(unknownFlags & Placement) // trueBoolean(unknownFlags & Update) //true

2.4.2 | 运算

温习一下|运算符的规则:只有 0&0=0,其他情况为 1

上边 unknownFlags 的例子我们不难发现,react 利用了|运算符的特性来存储 flag

const unknownFlags = Placement|Update; //此时=0b000000000000000000000110

这样的好处是快,判断是否包含的时候,直接使用& 运算符,在有限的操作依据面前,使用二进制完全可以兜住所有情况。

2.4.3 ~ 运算

~运算符会把每一位取反,即 1->0,0->1

在 React 中,~ 运算符同样是常用操作

image-20220914115934463

那么作用是什么呢?其实也很容易从函数上下文分析出来,对于图中这个例子,react 通过~运算符&运算符的结合,从 flags 中删除了Placement这个 flag。

2.4.4 小总结:React 中常见的操作

  • 通过unknownFlags & Placement判断unknownFlags是否包含Placement

  • 通过unknownFlags |= PlacementPlacement合并进unknownFlags

  • 通过unknownFlags &= ~PlacementPlacementunknownFlags中删去

关于有哪些 flags,我们可以翻阅到ReactFiberFlags.js,这里会有详细 flags 的记载

2.5 双缓存树的体现

我们曾说过,React 的最基本工作原理双缓存树,这引申出了我们需要知道这种机制在 React 中的实际体现。

这需要我们找到ReactFiber.old.js

function FiberNode(  tag: WorkTag,  pendingProps: mixed,  key: null | string,  mode: TypeOfMode,) { ...  this.alternate = null; ...}

由此我们知道,FIberNode 上会有一个属性alternate,而这个属性正是我们期望的双缓存树中,里树与外树的双向指针。

正如图所见,在初次渲染中,current===null,所以目前仍是白屏,而workInProgress已经在构建

(图误,在 renderWithHooks 才对)

而当我们再次渲染,在renderWithHooks断点,就可以观察到workInProgress.alternate==current

2.6* 优先级相关

function FiberNode(  tag: WorkTag,  pendingProps: mixed,  key: null | string,  mode: TypeOfMode,) {  ...  this.lanes = NoLanes;  this.childLanes = NoLanes; ...}

和 lane 有关的变量统一和调度优先级有关,暂时不涉及(因为还没看)

2.7* React devtools Profiler

function FiberNode(  tag: WorkTag,  pendingProps: mixed,  key: null | string,  mode: TypeOfMode,) {  ...  if (enableProfilerTimer) {    this.actualDuration = Number.NaN;    this.actualStartTime = Number.NaN;    this.selfBaseDuration = Number.NaN;    this.treeBaseDuration = Number.NaN;    this.actualDuration = 0;    this.actualStartTime = -1;    this.selfBaseDuration = 0;    this.treeBaseDuration = 0;  } ...}

React 并不只是react,react 仓库里包含了其他工程,其中就包含了我们的 react profiler 工具,在使用了 profiler 工具的情况下,react fiber 会记录一些运行时间,其实很多带有Profiler的判断语句都是和 Profiler 在配合。

image-20220914141423794

3 好好认识 hook 结构

我们上边有讲到FiberNode.memoizedState,我们知道这里保存的是mountWorkInProgressHook时产生的 hook 对象

{  memoizedState: 0,  baseState: 0,  baseQueue: null,  queue: ???,  next:null}

那么 hook 的各个项指什么?

3.1 baseState 和 memoizedState

其实很好理解,baseState 对应上一次的 state(effect),memoizedState 为最新的 state(effect),总之就是 hook 保存基本数据的地方。

04AC316ED382266CFE0B9C1F8B358DC6

3.2 queue

而 hook.queue 则是useState、useReducer的 dispatcher 存储的地方。

var queue:UpdateQueue = {    pending: null,    lanes: NoLanes,    dispatch: null,    lastRenderedReducer: reducer,    lastRenderedState: initialState  };  hook.queue = queue;  var dispatch = queue.dispatch = dispatchReducerAction.bind(null, currentlyRenderingFiber$1, queue);

对于 queue 的结构,我们逐一讲解

3.2.1 lastRenderedState & lastRenderedReducer

  • queue.lastRenderedState 属性存储上一个 state

  • queue.lastRenderedReducer 属性存储 reducer 内部状态变更逻辑

其中queue.lastRenderedReduce可能不好理解,我们可以从代码中理解,且看这里

image-20220907155356838

function basicStateReducer(state, action) {  // $FlowFixMe: Flow doesn't like mixed types  return typeof action === 'function' ? action(state) : action;}function mountState(initialState) {  ...  hook.memoizedState = hook.baseState = initialState;  var queue = {    pending: null,    lanes: NoLanes,    dispatch: null,    lastRenderedReducer: basicStateReducer,    lastRenderedState: initialState  };  ...}

这是dispatchSetState中的一段逻辑,处理的正是我们下边将讲述的,「不在渲染中」的处理阶段(onClick 触发 === 异步触发)。

image-20220907160421253

那这里可以看到,我们可以从lastRenderedReducer得到 eagerState

var currentState = queue.lastRenderedState;var eagerState = lastRenderedReducer(currentState, action); // Stash the eagerly computed state, and the reducer used to compute// it, on the update object. If the reducer hasn't changed by the// time we enter the render phase, then the eager state can be used// without calling the reducer again.

eagerState 是什么? 实际上这里是通过 lastRenderedReducer 快速获得了最近一次的 state。

react 会通过objectIs(eagerState,currentState)来确定是否不进行更新,这也是为什么我们更新 state 的时候要注意 state 为不可变数据,每次更新都需要更新一个新值才有效

if (objectIs(eagerState, currentState)) {  enqueueConcurrentHookUpdateAndEagerlyBailout(fiber, queue, update);  return;}

3.2.2 dispatch

dispatch 属性存储状态变更函数,对应 useState、useReducer 返回值中的第二项

function mountState(initialState) {  var hook = mountWorkInProgressHook();  if (typeof initialState === 'function') {    initialState = initialState();  }  hook.memoizedState = hook.baseState = initialState;  var queue = {    pending: null,    lanes: NoLanes,    dispatch: null,    lastRenderedReducer: basicStateReducer,    lastRenderedState: initialState  };  hook.queue = queue;  var dispatch = queue.dispatch = dispatchSetState.bind(null, currentlyRenderingFiber$1, queue);  return [hook.memoizedState, dispatch];}

值得注意的就是 dispatch 会通过. bind 事先注入currentlyRenderingFiber$1, queue两个参数,此间通过 bind 绑定的currentlyRenderingFiber$1,作用是判断这个更新是在 fiber 的 render 阶段还是异步触发。

这也给了我们一个判断 fiber 在 render 阶段的条件

function isRenderPhaseUpdate(fiber: Fiber) { const alternate = fiber.alternate; return (   fiber === currentlyRenderingFiber ||   (alternate !== null && alternate === currentlyRenderingFiber) );}

3.2.3 pending

pending 属性存储排队中的状态变更规则,单向环形链表结构。

在源码中,每一个规则以Update的结构连接

export type Update<S, A> = {|  lane: Lane,  action: A,  hasEagerState: boolean,  eagerState: S | null,  next: Update<S, A>,|};

那么我们知道了

  • eagerState 缓存上一个状态(React 称之为急迫的状态)

  • action 代表状态变更的规则,可以是本次要被修改的值,也可以是函数

  • hasEagerState 则是记录是否执行过优化逻辑

eagerState 在所有源码中只在这里使用,根据 React 源码,这里的优化指的是 React 会在 eagerState===currentState 的情况下,不做重渲染。如果状态更新前后没有变化,则可以略过剩下的步骤。

try {  var currentState = queue.lastRenderedState;  var eagerState = lastRenderedReducer(currentState, action);  update.hasEagerState = true;  update.eagerState = eagerState;  if (objectIs(eagerState, currentState)) {    enqueueConcurrentHookUpdateAndEagerlyBailout(fiber, queue, update);    return;  }} catch (error) {} finally {  {    ReactCurrentDispatcher$1.current = prevDispatcher;  }}

image-20220909230608210

3.3 baseQueue

值得注意的是,baseQueue 的结构来自 queue.pending 而不是 queue

image-20220910231501779

(baseQueue 被赋值 queue.pending)

其余的大抵是没啥好说的,baseQueue 在调试中的体现我暂时并没有遇到,推测需要有比较大量的更新。

4 React 架构

本章我们讲述 React 的渲染流程,将覆盖 React 的render阶段与commit阶段的概念与流程概览,不会非常深入,争取留存印象。

4.1 React 渲染关键节点

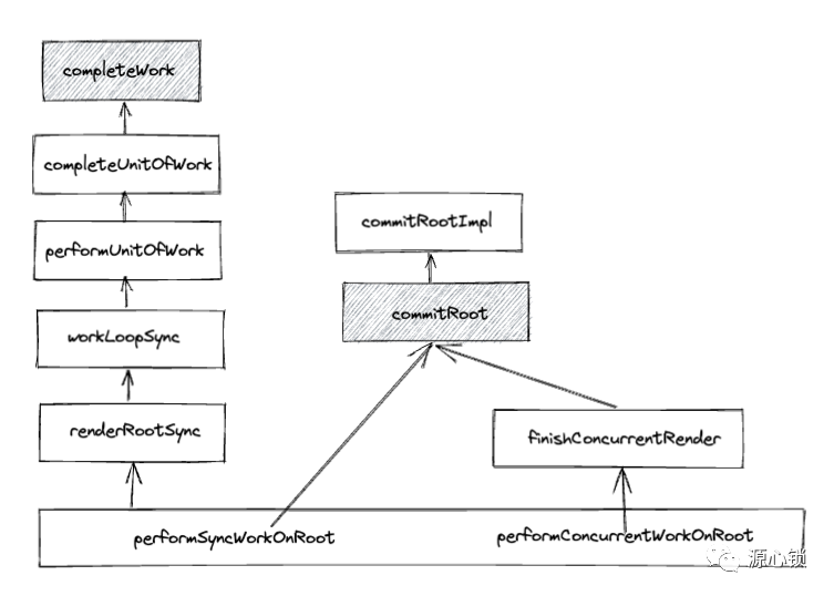
我们已经预先知道可以将 React 的渲染分成render阶段和commit阶段,也知道render阶段的关键函数是beginWorkcompleteWorkcommit阶段的关键函数则是commitRoot

在这个基础上,我们从调用堆栈中可以找到这两个阶段的起始节点。

  • render 阶段

我们在 beginWork 中打上断点,然后可以回溯调用堆栈找到出发点。

12B98F3540B6E694265C5D47D49495F8

从图中,我们可以知道 renderRoot 触发于performConcurrentWorkOnRoot

除此之外,在performSyncWorkOnRoot中也可以走入 renderRoot

image-20220911174952904

它们会根据情况走到renderRootConcurrent或者renderRootSync,这里即是 render 阶段的开始点

那么我们得到第一个关键节点:

  • render 阶段开始于renderRootConcurrentrenderRootSync
  • commit 阶段

我们知道,render 阶段的尾巴是completeWork,commit 阶段的起步是commitRoot,我们尝试在这completeWork方法中断点,然后单步调试到commitRoot

image-20220911173640119

上图是我 debug 出来的结果,completeWorkcommitRoot之间的最近公共函数节点是performSyncWorkOnRoot/performConcurrentWorkOnRoot

那么我们知道,commitRoot即是 commit 阶段的起点。

那么我们得到两个关键信息:

  • commit 阶段开始于commitRoot

  • render 阶段和 commit 阶段通过performSyncWorkOnRoot/performConcurrentWorkOnRoot联动

4.1.1 小总结

  • render 阶段开始于renderRootConcurrentrenderRootSync

  • commit 阶段开始于commitRoot

  • render 阶段和 commit 阶段通过performSyncWorkOnRoot/performConcurrentWorkOnRoot联动

4.2 状态更新流程

4.2.1 找到 root 节点

正常 render 的第一步,是找到当前 Fiber 的 root 节点。

以 useState 造成的渲染举例,React 会通过enqueueConcurrentHookUpdate->getRootForUpdatedFiber找到当前节点的 root 节点。

function dispatchSetState(fiber, queue, action) {  ...    var root = enqueueConcurrentHookUpdate(fiber, queue, update, lane);    if (root !== null) {      var eventTime = requestEventTime();      scheduleUpdateOnFiber(root, fiber, lane, eventTime);      entangleTransitionUpdate(root, queue, lane);    }  ...}
function getRootForUpdatedFiber(sourceFiber) {  ...  detectUpdateOnUnmountedFiber(sourceFiber, sourceFiber);  var node = sourceFiber;  var parent = node.return;  while (parent !== null) {    detectUpdateOnUnmountedFiber(sourceFiber, node);    node = parent;    parent = node.return;  }  return node.tag === HostRoot ? node.stateNode : null;}

image-20220911230326450

寻找 root 节点是一个向上不断寻找 root 节点的过程,在这个过程中 react 还会持续调用detectUpdateOnUnmountedFiber检查是否调用了过期的更新函数。

image-20220911225903147

什么是过期的更新函数?举个例子,通过 useRef 保存了 setState 方法,但是随着组件更新 ref 中的 setState 方法并没有更新,此时由于 setState 方法本质上是通过. bind 的形式报存了函数及参数 fiber 节点,此时就会存在调用了一个已卸载组件的过期的 setState 方法。

4.2.2 调度同步 / 异步更新

找到 root 节点之后,那么就要进入render流程,这就存在一个问题。

我们上边说了,render阶段的触发函数是performSyncWorkOnRootperformConcurrentWorkOnRoot,那么如何判断应该进入同步更新还是异步更新呢?

这就要走到ensureRootIsScheduledensureRootIsScheduled会通过判断newCallbackPriority === SyncLane来确定走同步 render 还是异步 render,这里涉及调度器,暂时不讲(还没看还不会)

function ensureRootIsScheduled(root, currentTime) {  ...  var newCallbackNode;  if (newCallbackPriority === SyncLane) {    // Special case: Sync React callbacks are scheduled on a special    // internal queue    if (root.tag === LegacyRoot) {      ...      scheduleLegacySyncCallback(performSyncWorkOnRoot.bind(null, root));    } else {      scheduleSyncCallback(performSyncWorkOnRoot.bind(null, root));    }    ...        newCallbackNode = null;  } else {    var schedulerPriorityLevel;      ...        newCallbackNode = scheduleCallback$2(schedulerPriorityLevel, performConcurrentWorkOnRoot.bind(null, root));  }  root.callbackPriority = newCallbackPriority;  root.callbackNode = newCallbackNode;}

那么可以看到,这里会有一个scheduleSyncCallback(performSyncWorkOnRoot.bind(null, root))或者scheduleCallback$2(schedulerPriorityLevel, performConcurrentWorkOnRoot.bind(null, root))的过程。

CA3CC756047F3449F8F0A001D7583135

值得注意的是,同步调度这里还更复杂,react 一方面需要考虑是否是严格模式做不同的 callback

image-20220911234438727

(ensureRootIsScheduled 是一个很重要的函数,会 Scheduled 一起讲会比较好)

另一方面还调度了flushSynCallbacks,这个函数做的事情很简单,就是把 syncQueue 中的待执行任务全部执行

4.2.3 render 阶段

render 阶段分成了两个阶段,我们在状态更新流程中不讲细节,只讲明基本作用,细节请看后边的单章

经历了调度更新,会来到 render 阶段,render 阶段做了两件事。

  • beginWork阶段。在这个阶段 react 做的事情是从 root 递归到子叶,每次beginWork会对Fiber节点进行新建 / 复用逻辑,然后通过reconcileChildrenchild Fiber挂载到workInProgress.child并在child Fiber上记录 flags,最终遍历整个 Fiber 树

  • completeWork阶段。在这个阶段,是从子叶不断向上遍历到父亲 Fiber 节点的过程,这个过程中,completeWork会把workInProgress Tree上的真实 DOM 挂载 / 更新上去。

那么总结来说,beginWork负责虚拟 DOM 节点Fiber Node的维护与 flag 记录,completeWork 负责真实 DOM 节点在Fiber Node的映射工作。

当然,这些操作只涉及节点维护,真正渲染到页面上就是 commit 阶段要负责的了

4.2.4 commit 阶段

commit 阶段,除了会处理一下和hook相关的事情之外,最主要做了就是负责把 beginWork 阶段记录的 flags 在真实 DOM 树上进行操作。

总结来说:

  • 处理和useEffect\useInsertionEffect\useLayoutEffect相关的 hook,处理 class 组件相关的生命周期钩子

  • 基于 flags 做真实 DOM 树操作,包括增删改,以及输入框类型节点的 focus、blur 等问题

  • 清理一些全局变量,并确保进入下一次调度

4.3 render 阶段

这里是延续状态更新流程的 render 阶段。

我们在状态更新第一步就拿到了 root 节点,经过调度更新后会进入 render 阶段。

此时我们有两种走法,一种是通过renderRootSync来到workLoopSync,另一种则是通过renderRootConcurrent走到workLoopConcurrent,这两者的区别是workLoopConcurrent会检查浏览器是否有剩余时间片。

function workLoopConcurrent() {  // 执行工作,直到调度程序要求我们让步  while (workInProgress !== null && !shouldYield()) {    performUnitOfWork(workInProgress);  }}function workLoopSync() {  // 已经超时了,因此无需检查我们是否需要让步就可以执行工作  while (workInProgress !== null) {    performUnitOfWork(workInProgress);  }}

workLoop 做了什么呢?这就要从performUnitOfWork(workInProgress)说起,下边的代码是精简逻辑 (只剩下 beginWork 这部分逻辑) 过后的performUnitOfWork函数,可以看到performUnitOfWork通过beginWork创建了一个新的节点赋给workInProgress

function performUnitOfWork(unitOfWork) {  var current = unitOfWork.alternate; // currentFiber  setCurrentFiber(unitOfWork); // 会将全局current变量设定为workInProgressFiber  var next = beginWork$1(current, unitOfWork, renderLanes$1); // currentFiber    resetCurrentFiber(); // 重置current变量为null  unitOfWork.memoizedProps = unitOfWork.pendingProps;  workInProgress = next;  ...}

4.3.1 beginWork

那么此处引出了 render 阶段中最重要的两个函数之一beginWork,beginWork 正如上边所说,这个函数的职责是返回一个 Fiber 节点,这个节点可以复用currentFiber也可以创建一个新的。

我们其实在【useState 原理】章节中有见过 beginWork,当时我们强调了双缓存机制,这次我们可以更细地了解一下 beginWork。

3EC7BC0E6EDF9F966E3F99EB3AEAE44A

我们提炼一下 beginWork 的核心逻辑,会发现beginWork通过current!==null来判断是否是第一次执行,这里的逻辑是如果是第一次执行,那么 Fiber 没有 mount,自然为 null。

function beginWork(current, workInProgress, renderLanes) {  ...  if (current !== null) {    var oldProps = current.memoizedProps;    var newProps = workInProgress.pendingProps;    if (oldProps !== newProps || hasContextChanged() || (     workInProgress.type !== current.type )) {      didReceiveUpdate = true;    } else {      var hasScheduledUpdateOrContext = checkScheduledUpdateOrContext(current, renderLanes);      if (!hasScheduledUpdateOrContext &&      (workInProgress.flags & DidCapture) === NoFlags) {        // 没有待更新的updates或者上下文信息,复用上次的Fiber节点        didReceiveUpdate = false;        return attemptEarlyBailoutIfNoScheduledUpdate(current, workInProgress, renderLanes);      }      ...    }  } else {    didReceiveUpdate = false;  ...  }  workInProgress.lanes = NoLanes;  switch (workInProgress.tag) {    ...    case FunctionComponent:    ...    case HostComponent:    ...  }}

#1 update 复用逻辑

看到这里,react 在 update 的逻辑中,根据三个条件来判断是否复用上一次的 FIber

  • oldProps !== newProps,代表props是否变化

  • hasContextChanged(),

    var didPerformWorkStackCursor = createCursor(false); // Keep track of the previous context object that was on the stack.// We use this to get access to the parent context after we have already// pushed the next context provider, and now need to merge their contexts.

    image-20220912142905277

  • workInProgress.type !== current.type,fiber.type是否变化

function beginWork(current, workInProgress, renderLanes) {  ...  if (current !== null) {    var oldProps = current.memoizedProps;    var newProps = workInProgress.pendingProps;    if (oldProps !== newProps || hasContextChanged() || (     workInProgress.type !== current.type )) {      didReceiveUpdate = true;    } else {   //此处是复用的逻辑      ...    }  } else {    didReceiveUpdate = false;  ...  } ...}

#2 mount/update 新建逻辑

不满足更新条件的话,会根据workInProgress.tag新建不同类型的 Fiber 节点。对于不进行 Fiber 复用到更新也会进入这个逻辑

switch (workInProgress.tag) {    case IndeterminateComponent:      {        return mountIndeterminateComponent(current, workInProgress, workInProgress.type, renderLanes);      }    case LazyComponent:      {        var elementType = workInProgress.elementType;        return mountLazyComponent(current, workInProgress, elementType, renderLanes);      }    case FunctionComponent:      {        var Component = workInProgress.type;        var unresolvedProps = workInProgress.pendingProps;        var resolvedProps = workInProgress.elementType === Component ? unresolvedProps : resolveDefaultProps(Component, unresolvedProps);        return updateFunctionComponent(current, workInProgress, Component, resolvedProps, renderLanes);      }    case ClassComponent:      {        var _Component = workInProgress.type;        var _unresolvedProps = workInProgress.pendingProps;        var _resolvedProps = workInProgress.elementType === _Component ? _unresolvedProps : resolveDefaultProps(_Component, _unresolvedProps);        return updateClassComponent(current, workInProgress, _Component, _resolvedProps, renderLanes);      }  ...  }

3FEEA7F7D362DFF7489B5CD937294085

根据我们在【useState】章节的收获,不管是 update 还是 mount 都要走到reconcileChildren

function reconcileChildren(current, workInProgress, nextChildren, renderLanes) {  if (current === null) {    // mount时    workInProgress.child = mountChildFibers(workInProgress, null, nextChildren, renderLanes);  } else {    // update时    workInProgress.child = reconcileChildFibers(workInProgress, current.child, nextChildren, renderLanes);  }}

这里做的事情描述起来是比较好办的,不过详细起来就涉及 diff 算法需要开单章

  • mount 时,创建新的 Child Fiber 节点

  • update 时,将当前组件与该组件在上次更新时对应的Fiber节点进行 diff 比较,将比较的结果生成新Fiber节点

当然,不管走到哪里,workInProgress 都会得到一个 child FIber

不管是reconcileChildFibers还是mountChildFibers,都是通过调用 ChildReconciler 这个函数来运行的。

image-20220912163436219

而在整个 ChildReconciler 中,我们会经常性看到如图一样的操作。

image-20220912193434317

这便引出了操作依据一说,react 用Fiber.flags并以二进制的形式存贮了对于每个 Fiber 的操作依据,这种方式比数组更高效,可以方便地使用位运算发为Fiber.flags增删不同的操作依据。

image-20220912193542891

点击这里可以查看所有的操作类型

#3 diff 算法 *

标记这个知识点,下次再说

4.3.2 completeWork

我们持续执行 workLoop,会发现workInProgressrootFiber持续深入到了我的调试代码中的最底层(一个 div),此时就到了 render 阶段的第二个阶段completeWork

function performUnitOfWork(unitOfWork) {  ...  if (next === null) {    // 进入completeWork    completeUnitOfWork(unitOfWork);  } else {    ...  }  ...}

那么此时进入completeUnitOfWork,这里的核心逻辑是 completeWork 从子节点不断访问workInProgress.return向上循环执行beginWork,如果遇到兄弟子节点,则会将 workInProgress 指向兄弟节点并返回至performUnitOfWork。重新执行 beginWork 到 completeWork 的整个 render 阶段。

image-20220912180238796

那么 completeWork 做了什么?这里是 completeWork 的基本逻辑框架(我把 bubbleProperties 提出来方便理解每个completeWork都会执行这前后两条语句),做了popTreeContextbubbleProperties

function completeWork(current, workInProgress, renderLanes) {  popTreeContext(workInProgress);  switch (workInProgress.tag) {    case FunctionComponent:      ...    case HostComponent:      ...    ...  }  bubbleProperties(workInProgress);}

popTreeContext 是和上边 beginWork 相关的内容,这里的目的是使得正在进行的工作不处于堆栈顶部。对应 pushContext 的阶段一般在 beginWork 的 swtich 中进入的函数中都可以找到

bubbleProperties的核心逻辑我也提了出来,可以看到这里是做了一个层遍历,遍历了completedWorkFiber的所有 child,将它们的 return 赋值为completedWorkFiber。同时,这里也涉及了subtreeFlags的计算,会将子节点的操作依据冒泡到父节点。

FA2E2BD1166CC5583D24B03D6E0E6B0A

而关于subtreeFlags的具体用处,在 commit 阶段,我们后边说。

function bubbleProperties(){  ...  var newChildLanes = NoLanes;  var subtreeFlags = NoFlags;  {      var _child = completedWork.child;      while (_child !== null) {        newChildLanes = mergeLanes(newChildLanes, mergeLanes(_child.lanes, _child.childLanes));        subtreeFlags |= _child.subtreeFlags;        subtreeFlags |= _child.flags;        _child.return = completedWork;        _child = _child.sibling;      }    }    completedWork.subtreeFlags |= subtreeFlags;   }  ...}

后续的话,会根据workInProgress.tag来走不同的逻辑,我们这里主要说 HostComponent 的逻辑,代表原生组件。

9790B760B1E00F83BD11B87BB75D9B7A

下边是我提炼出来的核心逻辑,这里同样会区分updatemount

function completeWork(current, workInProgress, renderLanes) {  popTreeContext(workInProgress);  switch (workInProgress.tag) {    ...    case HostComponent:{        popHostContext(workInProgress);        var type = workInProgress.type;        if (current !== null && workInProgress.stateNode != null) {          updateHostComponent$1(current, workInProgress, type, newProps);          ...        } else {          ...          var currentHostContext = getHostContext();          var rootContainerInstance = getRootHostContainer();          var instance = createInstance(type, newProps, rootContainerInstance, currentHostContext, workInProgress);          appendAllChildren(instance, workInProgress, false, false);          workInProgress.stateNode = instance;                    ...        }        bubbleProperties(workInProgress);        return null;    }    ...  }}

#1 update 时

update 时,无需生成新的 DOM 节点,所以此时要处理 props,在updateHostComponent中,第二部分会调用prepareUpdate->diffProperties获得一个 updatePayload 挂载在workInProgress.updateQueue

image-20220912202620837image-20220912230012226

具体会处理哪些 props,我们深入到diffProperties就可以找到这一块的逻辑

image-20220912230843810

OK,那么我们回到上边所说的updatePayload,调试发现updatePayload是一个数组,数据结构体现为一个偶数为 key,奇数为 value 的数组:

image-20220912231244691

到了这一步,update 流程最后会走入markUpdate,至此。completeWork 的 update 逻辑完毕

image-20220912231509268

#2 mount 时

我们此时来看 mount 时的逻辑,这里最核心的逻辑简化后其实只有几句

function completeWork(current, workInProgress, renderLanes) {  popTreeContext(workInProgress); ...  var currentHostContext = getHostContext();  var rootContainerInstance = getRootHostContainer(); // 获得root真实DOM    var instance = createInstance(type, newProps, rootContainerInstance, currentHostContext, workInProgress);// 创建Fiber对应的真实DOM      appendAllChildren(instance, workInProgress, false, false);//将创建的真实dom插入workInProgressFiber      workInProgress.stateNode = instance;  ...  bubbleProperties(workInProgress);  }

我们关注appendAllChildren,这里的逻辑是将新建的 instance 作为真实节点 parent,将其插入到 workInProgressFiber 的真实节点中(因为一个 Fiber 节点不一定有真实节点,所以要找到可以插入的真实节点)

appendAllChildren = function (parent, workInProgress, needsVisibilityToggle, isHidden) {    // We only have the top Fiber that was created but we need recurse down its    // children to find all the terminal nodes.    var node = workInProgress.child;    while (node !== null) {      if (node.tag === HostComponent || node.tag === HostText) {        appendInitialChild(parent, node.stateNode);      } else if (node.tag === HostPortal) ; else if (node.child !== null) {        node.child.return = node;        node = node.child;        continue;      }      if (node === workInProgress) {        return;      }      while (node.sibling === null) {        if (node.return === null || node.return === workInProgress) {          return;        }        node = node.return;      }      node.sibling.return = node.return;      node = node.sibling;    }  };

那么这里实际做的就是把真实 DOM 挂载到workInProgressFiber上,又由于我们上边说了,complateWork 是一个从子节点向上遍历的过程,那么遍历完毕的时候,我们就得到了一颗构建好的workInProgress Tree

768151FDD996975166D8ED800FB15F44

那么接着,就是 commit 阶段了。

4.4 commit 阶段

首先我们要知道 commit 阶段的职责是什么。

BF43DF9506C66549A9DE61E7BFD390C2

这样的话,我们又要强调一下双缓存树了,workInProgress树是一颗在内存中构建的 DOM 树,current树则是页面正在渲染的 DOM 树。

在此基础上,render 阶段已经完成了内存中构建下一状态的workInProgress,那么此时 commit 阶段正应该做将current树与workInProgress树调换的工作。

27C9BA14FEC45B6C24BF60C8F18C84B6

而调换工作中,由于 render 阶段的真实 DOM 并没有更新,只是做了标记,此时会需要 commit 阶段负责把这些更新根据不同的操作标记在真实 DOM 上操作。

43885F5E1F8C7FF2B3392D297C855609

commit 阶段开始于commitRoot,往下就是调用commitRootImpl,我们会着重分析commitRootImpl

image-20220913001550758image-20220913001951456

首先看入参,可以看到commitRootImpl的入参有四个,其中root为最基本的参数,传入的是已准备就绪的workInProgressRootFiber

function commitRootImpl(  root: FiberRoot,  recoverableErrors: null | Array<CapturedValue<mixed>>,  transitions: Array<Transition> | null,  renderPriorityLevel: EventPriority,)

image-20220913103915403

我们认为 commit 阶段可以分为三个阶段,分别代表

  • before mutation,在执行 DOM 操作前的阶段

  • mutation,执行 DOM 操作

  • layout,执行 DOM 操作之后

当然,在这些流程之外,commit 阶段还会处理useEffect这类需要在 commit 阶段执行的 hook。

4.4.1 Before commit start

在 commit 开始之前,即 before mutation 之前的代码可以从下边看见,它们具体做了什么我直接在代码中注释了,请看注释。

function commitRootImpl(
  root: FiberRoot,
  recoverableErrors: null | Array<CapturedValue<mixed>>,
  transitions: Array<Transition> | null,
  renderPriorityLevel: EventPriority,
) {
  do {
		// 这里会调度未执行完的useEffect,之所以上下各有一处,一方面是和React优先级有关,一方面也和因为调度`useEffect`等hook时重新进入了render阶段重新进入到commit阶段有关。
    flushPassiveEffects();
  } while (rootWithPendingPassiveEffects !== null);

  ...
	// 和flags类似的二进制
  if ((executionContext & (RenderContext | CommitContext)) !== NoContext) {
    throw new Error('Should not already be working.');
  }

  // finishedWork是已经处理好的workInProgressRootFiber
  const finishedWork = root.finishedWork;
  const lanes = root.finishedLanes;
  ...
  if (finishedWork === null) {
    return null;
  }
 
  //重置待commit的rootFiber,重置commit优先级
  root.finishedWork = null;
  root.finishedLanes = NoLanes;
	...
  // commitRoot总是同步完成
  // 所以在这里清除Scheduler绑定的回调函数等变量允许绑定新的函数
  root.callbackNode = null;
  root.callbackPriority = NoLane;

  //一些优先级的计算
  let remainingLanes = mergeLanes(finishedWork.lanes, finishedWork.childLanes);
  const concurrentlyUpdatedLanes = getConcurrentlyUpdatedLanes();
  remainingLanes = mergeLanes(remainingLanes, concurrentlyUpdatedLanes);

  markRootFinished(root, remainingLanes);

  if (root === workInProgressRoot) {
    // 完成后,重置全局变量
    workInProgressRoot = null;
    workInProgress = null;
    workInProgressRootRenderLanes = NoLanes;
  }


  // 当finishedWork中存在PassiveMask标记时,调度useEffect
  if (
    (finishedWork.subtreeFlags & PassiveMask) !== NoFlags ||
    (finishedWork.flags & PassiveMask) !== NoFlags
  ) {
    if (!rootDoesHavePassiveEffects) {
      rootDoesHavePassiveEffects = true;
      pendingPassiveEffectsRemainingLanes = remainingLanes;
      pendingPassiveTransitions = transitions;
      scheduleCallback(NormalSchedulerPriority, () => {
        // 这里会调度useEffect的运行,详情请看【useEffect】篇
        flushPassiveEffects();
        return null;
      });
    }
  }
    
	...
}

这里有一点值得注意的是,伴随着flushPassiveEffects的调用,在堆栈中完全可能形成多次commit,这是来源于useEffect的副作用触发了组件渲染,在这种情况下会再走一次状态更新流程(当然这期间有优化)

image-20220913163639067

4.4.2 BeforeMutation

commit 阶段的正式开始,在于commitBeforeMutationEffects这个函数,可以看到当 react 确定 subtreeFlags 或者 root.flags 上可以找到BeforeMutationMask | MutationMask | LayoutMask | PassiveMask时,会触发 commit 的逻辑

var subtreeHasEffects = (finishedWork.subtreeFlags & (BeforeMutationMask | MutationMask | LayoutMask | PassiveMask)) !== NoFlags;  var rootHasEffect = (finishedWork.flags & (BeforeMutationMask | MutationMask | LayoutMask | PassiveMask)) !== NoFlags;  if (subtreeHasEffects || rootHasEffect) {    ...    var shouldFireAfterActiveInstanceBlur = commitBeforeMutationEffects(root, finishedWork);    ...  } else {    // No effects.    root.current = finishedWork;  }

那么我们首先来看commitBeforeMutationEffects,那么可以看到 commitBeforeMutationEffects 紧接着调用了commitBeforeMutationEffects_begin

244392FC225E2177F8435874B3A49BE3

而 commitBeforeMutationEffects_begin 做的事情是从finishedWork向下遍历 fiber 树,一直到遍历到某个 Fiber 节点不再有BeforeMutationMask标记,此时会进入commitBeforeMutationEffects_complete

function commitBeforeMutationEffects(root, firstChild) {  // 处理焦点相关的逻辑,处理原因是因为真实DOM的增删导致可能出现的焦点变化  focusedInstanceHandle = prepareForCommit(root.containerInfo);  // nextEffect是一个全局变量,firstChild对应上方传参`finishedWork`  nextEffect = firstChild;  commitBeforeMutationEffects_begin();   // 处理Blur相关的逻辑  var shouldFire = shouldFireAfterActiveInstanceBlur;  shouldFireAfterActiveInstanceBlur = false;  focusedInstanceHandle = null;  return shouldFire;}  function commitBeforeMutationEffects_begin() {  while (nextEffect !== null) {    var fiber = nextEffect;    var child = fiber.child;    if ((fiber.subtreeFlags & BeforeMutationMask) !== NoFlags && child !== null) {      child.return = fiber;      nextEffect = child;    } else {      commitBeforeMutationEffects_complete();    }  }}

commitBeforeMutationEffects_complete同样是做了一次遍历,这次的过程则是不断向上返回,调用过程中不断执行commitBeforeMutationEffectsOnFiber

function commitBeforeMutationEffects_complete() {  while (nextEffect !== null) {    var fiber = nextEffect;    setCurrentFiber(fiber);    try {      commitBeforeMutationEffectsOnFiber(fiber);    } catch (error) {      captureCommitPhaseError(fiber, fiber.return, error);    }    resetCurrentFiber();    var sibling = fiber.sibling;    if (sibling !== null) {      // 注意这里,发现了嘛,和completeWork非常相似的逻辑对吧      sibling.return = fiber.return;      nextEffect = sibling;      return;    }    nextEffect = fiber.return;  }}

继续到commitBeforeMutationEffectsOnFiber,发现这里只有两个简单的内容

  • 一个是对于 ClassComponent 会调用 getSnapshotBeforeUpdate

  • 另一个则是会 HostRoot 进行clearContainer(root.containerInfo)

image-20220913171907770image-20220913171936689

# 小结

那么我们对 BeforeMutation 阶段进行小结,现在我们知道 React 在 BeforeMutation 主要做了两件事

  • 处理真实 DOM 增删后的 focusblur逻辑

  • 调用 ClassComponent 的getSnapshotBeforeUpdate生命周期钩子

4.4.3 Mutation

commit 第二阶段,我们会进入commitMutationEffects->commitMutationEffectsOnFiber

if (subtreeHasEffects || rootHasEffect) {    ...    commitMutationEffects(root, finishedWork, lanes);    ...  } else {    // No effects.    root.current = finishedWork;  }

image-20220913173111382

commitMutationEffectsOnFiber是一个 368 行的函数,它会根据Fiber.tagFiber.flags走不同的 Mutation 逻辑

image-20220913173553696

目前来说,除了ScopeComponent外的所有 Component 类型都会执行

recursivelyTraverseMutationEffects(root, finishedWork);
commitReconciliationEffects(finishedWork);

所以我们首先走入recursivelyTraverseMutationEffects,可以看到recursivelyTraverseMutationEffects主要分成两部分。

839D576FEA3CCCABF59671E8FCB3ADBA

上边的部分负责从Fiber.deletions中取出具体的deletions执行commitDeletionEffects,后边则是向下遍历节点递归执行commitMutationEffectsOnFiber

function recursivelyTraverseMutationEffects(root, parentFiber, lanes) {  // Deletions effects can be scheduled on any fiber type. They need to happen  // before the children effects hae fired.  var deletions = parentFiber.deletions;  if (deletions !== null) {    for (var i = 0; i < deletions.length; i++) {      var childToDelete = deletions[i];      try {        commitDeletionEffects(root, parentFiber, childToDelete);      } catch (error) {        captureCommitPhaseError(childToDelete, parentFiber, error);      }    }  }  var prevDebugFiber = getCurrentFiber();  if (parentFiber.subtreeFlags & MutationMask) {    var child = parentFiber.child;    while (child !== null) {      setCurrentFiber(child);      commitMutationEffectsOnFiber(child, root);      child = child.sibling;    }  }  setCurrentFiber(prevDebugFiber);}

image-20220913231000339

我通览这部分涉及的 flags,发现会执行以下内容:

  • Update->Insertion:执行 React18 推出的新 hook,useInsertionEffect,会包含destorycreate两个阶段

  • Update->Layout:执行useLayoutEffect上一次执行残留的destory函数

    image-20220913232322735

  • Placement:

image-20220913233647464

  • Deletions:删除节点

  • Update,more

    image-20220913235058171

  • Hydrating :SSR 相关,由于博主目前为止没有实践过 SSR,所以不说。

  • Ref:safelyDetachRef

  • ContentReset

  • Visibility

    ...

打住,有点多了!我们只关注UpdateDeletionsPlacement,并且只关注HostComponent

223E85C04FF58A4406FA7DB4DC511E8D

#1 Update

关于 FunctionComponent 的 Update,做的事情其实就在上方前亮点

而对于 HostComponent,react 会执行这些内容:

image-20220913235933430

这里最核心的就是commitUpdate,React 会通过updateProperties将 DOM 属性更新到真实节点上

function commitUpdate(domElement, updatePayload, type, oldProps, newProps, internalInstanceHandle) {  // Apply the diff to the DOM node.  updateProperties(domElement, updatePayload, type, oldProps, newProps); // Update the props handle so that we know which props are the ones with  // with current event handlers.  updateFiberProps(domElement, newProps);}

image-20220914000716411image-20220914000658640

(我们其实遇到过类似的函数⬆️)

react 还会把这个属性也更新上去,在我这篇文章中有这个属性的应用

#2 Placement

我们只说HostComponent的逻辑,只有真实节点会走到这里,另外两个 tagHostRootHostPortal,相比 HostComponent 只是缺少了ContextReset的内容。

image-20220914001322392

(如果其他类型的 tag 走到 commitPlacement 是会报错的)

那么这里其实主要就是三步:

  • 获取 Fiber 节点存在 HostFiber 的父节点,并最终获得真实 DOM

    image-20220914001717436image-20220914002256829

  • 获取 Fiber 节点的兄弟真实 DOM 节点

  • insertOrAppendPlacementNodeIntoContainer,将节点插入或添加到父容器中

image-20220914002533784image-20220914002638999

走 Placement 完毕,可以很明显看到页面渲染

2022-09-14 00.32.26

(appendChildToContainer 函数涉及真实 DOM 的插入 / 添加操作)

#3 Deletion

deletions 是在 beginWork 的 diff 过程中获得的

  • 调用被删除节点的componentWillUnmount生命周期钩子,从页面移除Fiber节点对应DOM节点

image-20220914003826446

  • 安全解绑 ref

image-20220914003755958

4.4.4 Layout

进入 layout 阶段,证明 DOM 节点已经渲染完毕了

//将current指向已经完成的workInProgressroot.current = finishedWork;commitLayoutEffects(finishedWork, root, lanes);
function commitLayoutEffects(finishedWork, root, committedLanes) {  inProgressLanes = committedLanes;  inProgressRoot = root;    var current = finishedWork.alternate;  commitLayoutEffectOnFiber(root, current, finishedWork, committedLanes);    inProgressLanes = null;  inProgressRoot = null;}

commitLayoutEffects->commitLayoutEffectOnFiber会按照我们熟悉的流程做递归

image-20220914135909948image-20220914135920901

(commitLayoutEffectOnFiber 和 recursivelyTraverseLayoutEffects 递归调用)

我们需要关注的是commitLayoutEffectOnFiber中的内容

function commitLayoutEffectOnFiber(finishedRoot, current, finishedWork, committedLanes) {  // When updating this function, also update reappearLayoutEffects, which does  // most of the same things when an offscreen tree goes from hidden -> visible.  var flags = finishedWork.flags;  switch (finishedWork.tag) {    case FunctionComponent:    case ForwardRef:    case SimpleMemoComponent:      {        recursivelyTraverseLayoutEffects(finishedRoot, finishedWork, committedLanes);        //调度useLayoutEffect的create        if (flags & Update) {          commitHookLayoutEffects(finishedWork, Layout | HasEffect);        }        break;      }    case ClassComponent:      {        recursivelyTraverseLayoutEffects(finishedRoot, finishedWork, committedLanes);        //调度componentDidUpdate、componentDidMount等class组件的生命周期钩子        if (flags & Update) {          commitClassLayoutLifecycles(finishedWork, current);        }        if (flags & Callback) {          commitClassCallbacks(finishedWork);        }        //用真实DOM更新ref        if (flags & Ref) {          safelyAttachRef(finishedWork, finishedWork.return);        }        break;      }    ...    case HostComponent:      {        recursivelyTraverseLayoutEffects(finishedRoot, finishedWork, committedLanes);        // 这里会调度组件的docus、img的src标签        if (current === null && flags & Update) {          commitHostComponentMount(finishedWork);        }        //用真实DOM更新ref        if (flags & Ref) {          safelyAttachRef(finishedWork, finishedWork.return);        }        break;      }    ...  }}

此时 React 会做一些收尾的工作,正如我在给文章收尾一样,内容是比较少(水)的。

  • 调度useLayoutEffect的开始阶段

  • 调度 componentDidUpdate、componentDidMount 等 class 组件的生命周期钩子

  • 真实 dom 上的 focus 处理、img 标签的 src 处理

  • AttachRef,获取真实 DOM,更新ref

更多内容其实都非常好理解,我推荐直接动手看。

4.4.5 After commit end

当然,在 layout 阶段结束后仍有一些收尾工作。

var rootDidHavePassiveEffects = rootDoesHavePassiveEffects; //上边执行useEffect时会标记rootDoesHavePassiveEffects=true //这里会对相关内容进行清除  if (rootDoesHavePassiveEffects) {    rootDoesHavePassiveEffects = false;    rootWithPendingPassiveEffects = root;    pendingPassiveEffectsLanes = lanes;  } else {    releaseRootPooledCache(root, remainingLanes);  }  ...  //和react-refresh-runtime相关的模块  onCommitRoot(finishedWork.stateNode, renderPriorityLevel);  ... // 确保root有一个新的调度,我想找机会试试把这句话注释  ensureRootIsScheduled(root, now()); // 一些错误处理  if (recoverableErrors !== null) {    var onRecoverableError = root.onRecoverableError;    for (var i = 0; i < recoverableErrors.length; i++) {      var recoverableError = recoverableErrors[i];      var componentStack = recoverableError.stack;      var digest = recoverableError.digest;      onRecoverableError(recoverableError.value, {        componentStack: componentStack,        digest: digest      });    }  }  if (hasUncaughtError) {    hasUncaughtError = false;    var error$1 = firstUncaughtError;    firstUncaughtError = null;    throw error$1;  } // React注释:请再次阅读,因为被动效果可能会更新它  if (includesSomeLane(pendingPassiveEffectsLanes, SyncLane) && root.tag !== LegacyRoot) {    flushPassiveEffects();  }  // 无限重渲染的计数  remainingLanes = root.pendingLanes;  if (includesSomeLane(remainingLanes, SyncLane)) {    if (root === rootWithNestedUpdates) {      nestedUpdateCount++;    } else {      nestedUpdateCount = 0;      rootWithNestedUpdates = root;    }  } else {    nestedUpdateCount = 0;  } // If layout work was scheduled, flush it now. // 执行一些同步任务,这样无需等待在下一次循环的时候进行,这里可以参考ensureRootIsScheduled  flushSyncCallbacks();  return null;

那么至此,commit 阶段算已经完成了。

AF0F30822F8D36A8C83A07F6E8777722

但是 React 的渲染却不能算完成,正如我一开始读源码的初衷是为了知道,我在 useEffect 里调用了更新,这个执行时机和触发渲染原理是什么情况。

到了这里我会明白,由于我们上述的各种 effect、生命周期狗子,此时完全可能再次触发更新。

而 react 也会很自然地走进一个新的 render+commit 的过程,先将触发更新的内容更新后再继续原本未更新的。

E1D350692AF8C9B7A98A83277B0D87C3

对于 React 来讲,会在 flushWork 执行完毕后才真正进入空闲。但是这就是后话了

image-20220914021943510

(flushWork 函数)

5 总结

不管在面试还是在生活中,都曾有人问我为什么要看 React 源码。

我刚开始是因为对于 hook 的架构感兴趣而去看的,而现在随着阅读逐渐深入,我发现阅读 react 源码一方面给了我比较强的成就感,这也是我可以坚持下来的原因。另一方面,我们真的会在阅读中体会到某些思想上的高明。

比如,二进制 flags、useEffect 形成的环形更新链条

阅完本文,期待你对 React18 的 Fiber 架构有了更新的认识,也理解了 React 状态更新的全流程,更期望你可以将学到的东西真实应用在自己的生活、工作中,我认为这才是读源码最重要的。

那么这里留几个关于 React 的问题,默想 3 分钟,把收获沉淀在脑海中。

  • 总结一下 beginWork 和 completeWork 的工作内容

  • useLayoutEffect 在什么时机执行

  • react 是在什么时候、怎么存储、怎么应用操作依据的?

6 尾声

Hi~你好,再次认识一下,我是心锁,致力于前端开发的软件开发工程师。

这是我第一篇单字符数破 5w,字数破 1w 的文章,耗时一个月零四天。

所以非常期待你的点赞、收藏、分析~

后续呢,我会进行必要的切割,分多文方便阅读,同时补充更多细节,所以非常期待你的关注

  • https://github.com/GrinZero 这是我的 github,我会在上边更新脑子里突然蹦出来的主意,欢迎你的 follow,后续也会把 react 解读更新上去。

(部分项目成果集合图)